Recommendation for individuals using a screenreader: please set your punctuation settings to "most."
Descriptive Statements:
- Demonstrate knowledge of the structure, properties, and characteristics of ferromagnetic materials at the macroscopic and microscopic scales.
- Demonstrate knowledge of the source and characteristics of magnetic fields produced by current-carrying conductors and moving charges.
- Analyze factors that affect the magnitude and direction of forces on current-carrying conductors and charged particles in magnetic fields.
- Demonstrate knowledge of how electric motors produce mechanical movement.
- Apply knowledge of Lenz's law and Faraday's law of induction in a variety of situations (e.g., determining induced electromotive forces and the direction of induced currents, describing the operation of generators and transformers).
- Apply knowledge of the use of science and engineering practices in exploring and understanding content related to electromagnetism, such as developing and using models, planning and safely conducting investigations, applying mathematical concepts, and communicating and evaluating data and conclusions.
Sample Item:
Use the diagram below to answer the question that follows.
A horseshoe magnet is shown and is angled such that the north pole is on the top of the page, the south pole is at the bottom and the current is shown running in between them out of the page.
A current-carrying wire is placed between the north and south poles of a magnet, as shown in the diagram. Assuming that the magnetic field is uniform and perpendicular to the direction of the current, which of the following vectors shows the direction of the magnetic force on the wire?




Correct Response and Explanation (Show Correct ResponseHide Correct Response)
Correct Response: B.
Descriptive Statements:
- Demonstrate knowledge of conductivity, electric current, and electric circuit concepts (e.g., closed circuit, voltage source, conducting path, load).
- Apply knowledge of Ohm's law to solve problems involving voltage, current, and resistance in DC circuits.
- Interpret schematics of series and parallel circuits and apply Kirchhoff's laws to analyze the voltage, current, and resistance throughout a circuit.
- Apply concepts of energy and power to analyze energy transformations in electric circuits and devices (e.g., resistors, capacitors, inductors).
- Demonstrate knowledge of alternating current and circuits (e.g., AC frequency, root mean square [RMS] power).
- Apply knowledge of the use of science and engineering practices in exploring and understanding content related to electric circuits, such as developing and using models, planning and safely conducting investigations, applying mathematical concepts, and communicating and evaluating data and conclusions.
Sample Item:
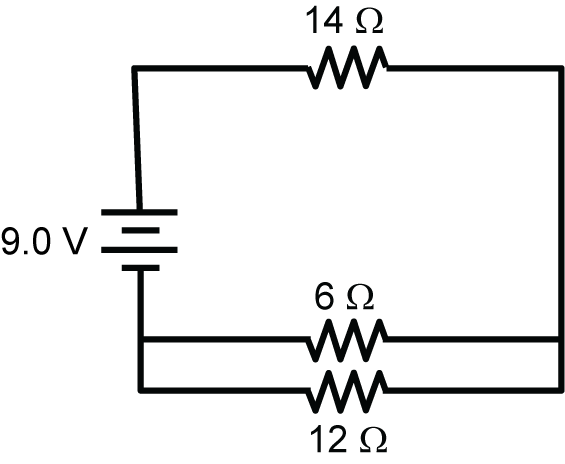
Use the diagram below to answer the question that follows.
A circuit diagram is shown. There is 9.0 V on the left side of the diagram, then the wire branches with one branch has a 6 ohm resistor. The other branch has a 12 ohm resistor. The branches then come together and pass through a 14 ohm resistor before reconnecting to the 9.0 V.
Based on the diagram, which of the following options is closest to the current through the 6 Ωohm resistor?
- 0.3 Auppercase A
- 0.5 Auppercase A
- 2 Auppercase A
- 3 Auppercase A
Correct Response and Explanation (Show Correct ResponseHide Correct Response)
Correct Response: A.